一、适用范围 本指南适用于江西省内在宣传品、出版物或者其他商品上使用人民币图样审批事项的申请和办理。 二、事项审查类型 前审后批。 三、审批依据 1.《中华人民共和国人民币管理条例》(国务院令第280号)第二十六条第一款:“禁止下列损害人民币的行为......(三)未经中国人民银行批准,在宣传品、出版物或者其他商品上使用人民币图样......” 2.《人民币图样使用管理办法》(中国人民银行令〔2019〕第2号)。 四、受理机构 申请人住所地的中国人民银行地市级分支机构货币金银部门。 五、审核机构 中国人民银行江西省分行货币金银部门。 六、决定机构 中国人民银行江西省分行。 七、数量限制 无数量限制。 八、申请条件 在中华人民共和国境内依法设立的法人、其他组织及自然人以弘扬民族优秀文化和反映国内外科学文化成果、宣传爱护人民币和人民币防伪知识、展示人民币设计艺术、促进钱币文化健康发展为目的,可以申请使用人民币图样。 九、禁止性要求 (一)在宣传品、出版物或者其他商品上使用人民币图样申请不符合法定条件、标准的不予许可。 (二)在宣传品、出版物或者其他商品上使用人民币图样申请违反法律、行政法规规定的不予许可。 十、可以不经审批的情形 出于以下目的在宣传品、出版物上使用中国人民银行网站人民币图样库中公布的人民币图样的行为可以不经审批,但必须遵守《人民币图样使用管理办法》第九条规定,并随时接受中国人民银行及其分支机构的监督检查: (一)中华人民共和国境内依法设立的图书出版、教学研究、新闻媒体、文博机构等单位出于教学、学术研究、人民币知识普及、公益宣传目的使用人民币图样。 (二)银行业金融机构、人民币印制企业出于人民币宣传目的使用人民币图样。 十一、使用要求 使用人民币图样应当遵守下列规定: (一)单面使用。 (二)不损害人民币形象、不损害国家利益和社会公共利益。 (三)不使公众误认为是人民币。 (四)保证人民币图样中人物头像、国徽的原有比例, 不变形、失真、破坏或被替换。 (五)使用人民币图样,须在图样中部明显位置标注清晰可辨的“图样”字样。“图样”字样的长度、宽度分别不低于图样长度、宽度的三分之一。以下情形除外: 1.使用人民币硬币图样; 2.使用人民币纸币图样单面面积小于原大小的50%; 3.在有形载体上使用各边长放大和缩小比例超过原边长50%的人民币纸币图样; 4.在数字载体上使用分辨率小于28像素/厘米(72dpi)的人民币纸币图样。 (六)使用人民币图样制作商品时,不得使用“中国人民银行”行名和货币单位。 (七)中国人民银行其他有关规定。 十二、申请材料 (一)《人民币图样使用申请表》(见附录2)。 (二)申请人身份证件、营业执照或法人登记证书复印件。 (三)拟使用人民币图样产品的设计稿。 (四)拟使用人民币图样产品的广告宣传文案。 (五)中国人民银行要求的其他相关材料。 申请人是法人或其他组织的,在提交申请材料时应当出示单位统一社会信用代码证或营业执照,以及法定代表人(或者主要负责人)身份证明文件,并提交单位统一社会信用代码证或营业执照复印件和法定代表人(或者主要负责人)身份证明文件复印件。申请人是自然人的,在提交申请材料时应当出示身份证件,并提交身份证件复印件。申请人委托代理人提交申请材料的,应当出示委托人、代理人的身份证件,并提交委托人、代理人的身份证件复印件和委托书。 十三、申请接收 申请人可向受理机构货币金银部门现场或以邮寄方式提交上述纸质申请材料。接收申请材料的联系电话如下:
分支机构名称 |
联系电话 |
通讯地址 |
江西省分行 |
0791-86613100 |
南昌市东湖区铁街25号 |
九江市分行 |
0792-8225057 |
九江市浔阳区长虹大道100号 |
上饶市分行 |
0793-8223570 |
上饶市信州区滨江西路7号 |
抚州市分行 |
0794-8253023 |
抚州市临川大道338号 |
宜春市分行 |
0795-3562633 |
宜春市袁山西路52号 |
吉安市分行 |
0796-8322087 |
吉安市吉州区永叔路211号 |
赣州市分行 |
0797-8681938 |
赣州市章贡区长征大道20号 |
景德镇市分行 |
0798-8570769 |
景德镇市瓷都大道926号(枫树山) |
萍乡市分行 |
0799-6833770 |
萍乡市绿茵广场12号 |
新余市分行 |
0790-6342581 |
新余市渝水区仙来中大道1号 |
鹰潭市分行 |
0701-6221630 |
鹰潭市月湖区林荫西路5号 |
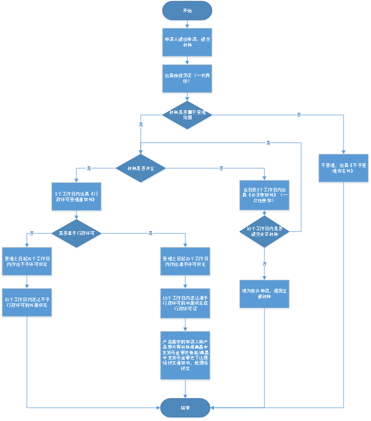
十四、办理流程 流程图见附录1 十五、办理方式 初次办理行政审批的办理方式为一般程序,包括申请、受理、初审、审查与决定、文书制作与送达、结果公开。 十六、办结时限 依据《中国人民银行行政许可实施办法》,江西省人民银行市级分支机构应当自受理申请之日起20个工作日内将初步审查意见和全部申请材料直接报送人民银行江西省分行。人民银行江西省分行应当在自受理申请之日起20个工作日内做出行政许可决定。20个工作日内不能作出决定的,经行长批准,可延长10个工作日。 十七、收费标准 不收费。 十八、审批结果 经审批,人民银行江西省分行准予在宣传品、出版物或者其他商品上使用人民币图样的,出具《中国人民银行江西省分行准予行政许可决定书》。不符合在宣传品、出版物或者其他商品上使用人民币图样法定条件的,出具《中国人民银行江西省分行不予行政许可决定书》。 十九、结果送达 自作出决定之日起10个工作日内向申请人送达《中国人民银行江西省分行准予行政许可决定书》或《中国人民银行江西省分行不予行政许可决定书》。 二十、行政相对人权利和义务 (一)依据《中国人民银行行政许可实施办法》,申请人享有以下权利: 1.委托代理人提出行政许可申请。但是,依法应当由申请人到行政机关办公场所提出行政许可申请的除外。 2.行政机关应当将法律、法规、规章规定的有关行政许可的事项、依据、条件、数量、程序、期限以及需要提交的全部材料的目录和申请书示范文本等在办公场所、互联网站公示。申请人要求行政机关对公示内容予以说明、解释的,行政机关应当说明、解释,提供准确、可靠的信息。 3.行政机关对行政许可申请进行审查时,发现行政许可事项直接关系他人重大利益的,应当告知该利害关系人。申请人、利害关系人有权进行陈述和申辩。行政机关应当听取申请人、利害关系人的意见。 4.行政机关依法作出不予行政许可的书面决定的,应当说明理由,并告知申请人享有依法申请行政复议或者提起行政诉讼的权利。 5.行政许可直接涉及申请人与他人之间重大利益关系的,行政机关在作出行政许可决定前,应当告知申请人、利害关系人享有要求听证的权利;申请人、利害关系人在被告知听证权利之日五个工作日内提出听证申请的,行政机关应当在20个工作日内组织听证。 (二)依据《中国人民银行行政许可实施办法》,申请人依法履行以下义务: 1.申请人申请行政许可,应当如实向行政机关提交有关材料和反映真实情况,并对其申请材料实质内容的真实性负责。 2.中国人民银行及其分支机构依法对被许可人从事行政许可事项的活动进行监督检查时,可以要求被许可人提供从事行政许可事项活动情况的有关材料,有权对被许可人从事行政许可事项的活动进行现场检查。 3.被许可人应当按照许可批准文件核准的范围使用人民币图样,并与申请事项保持一致。依法取得的人民币图样使用许可不得转让。不得涂改、倒卖、出租、出借、人民币图样使用许可批准文件。 二十一、咨询途径 省内中国人民银行地市级分支机构货币金银部门咨询电话见“十三、申请接收”部分的联系电话。 二十二、监督投诉渠道 中国人民银行及其分支机构上级行依法对下级行实施行政许可的情况进行监督,及时纠正下级行实施行政许可中的违法违规行为。 二十三、办公地址和时间 中国人民银行江西省分行办公地址:江西省南昌市铁街25号,办公时间:工作日,8:30-12:00,14:00-17:00。 省内中国人民银行地市级分支机构办公地址和办公时间请与各地市级分支机构联系,联系电话见“十三、申请接收”部分。 二十四、办理进程和结果公开查询 查询受理进程请联系省内中国人民银行地市级分支机构货币金银部门(联系电话见“十三、申请接收”部分),查询审批进程请联系中国人民银行江西省分行货币金银部门(联系电话:0791-886613100)。准予许可信息将在中国人民银行官方网站江西省分行子网站政务公开专栏“行政审批”栏目中公示。 附录:1.流程图 2.申请材料示范文本 3.常见错误示例 4.常见问题解答 附录1 人民币图样使用许可申请流程图 
附录2 申请材料示范文本 人民币图样使用申请表
申请使用人民币图样的产品信息 |
申请使用的人民币图样 |
请详细说明申请使用人民币图样的名称、版别、套别、面额、纸币(硬币、纪念币)、正(背)面、缩放比例(可以另附页)。 例如:****年版第*套人民币*元纸币 正面图样 各边长缩小**%; **版金质纪念币 正背面图样 原大。 |
拟使用人民币图样的产品类别 |
□宣传品 □出版物 □商品 |
拟使用人民币图样的产品名称及用途 |
|
拟使用人民币图样的产品材质 |
|
制作数量 |
|
附件材料 |
□身份证复印件 □营业执照复印件 □法人登记证书复印件 □拟使用人民币图样产品的设计稿 □拟使用人民币图样产品的广告宣传文案 □其他(请详细说明) |
申请人信息 |
申请人类别 |
□法人 □其他组织 □自然人 |
申请人名称 |
|
联系人 |
|
地址 |
|
联系电话 |
|
邮政编码 |
|
电子邮箱 |
|
本单位(人)承诺所有申请资料真实有效。 申请人签字(盖章): 申请日期: |
填写说明:1.请据实逐项填写,并在□内打√。 2.请勿调整表格布局,并使用A4纸张规格。 附录3
常见错误示例 一、人民币图样名称表述不准确 错误:100 元人民币图样。 正确:2015 年版第五套人民币100 元纸币正面图样。 提示:当使用人民币图样种类较多时,请在申请表中逐条列明。 二、法人资质证明材料过期 错误:法人营业执照超过有效期。 正确:申请材料在提交时均应在有效期内。 附录4 常见问题解答 (一)申请使用人民币图样有无数量限制? 申请使用人民币图样无数量限制。 (二)申请使用人民币图样是否收费? 申请使用人民币图样不收费。 (三)申请人提交的申请材料不齐全或有误的如何处理? 申请材料不齐全或者不符合法定形式的,受理行应允许当场修改,或者在5个工作日内一次告知申请人需要补正的全部内容。逾期不告知的,自收到申请材料之日起即为受理。 (四)如何查询使用人民币图样申请的办理进程和结果? 详见本服务指南“二十四、办理进程和结果公开查询”部分。 |